- 發布機關:臺北市政府產業發展局
- 聯絡人:王珠容 股長
- 聯絡資訊:1999(外縣市02-27208889)轉6578
「2022年竹子湖繡球花季」將於5/20-6/19登場,各式遊程報名即日起開始預約!初夏時節的竹子湖繡球花已悄悄綻放,由於竹子湖的濕冷氣候及偏酸性的土壤特性,形成繽紛的繡球花海,粉紅、雪白、天藍和紫色的花朵,加上翠綠的山景環繞,美得令人流連忘返,是夏季熱門的賞花秘徑。
竹子湖半日遊 千元有找 十人成團
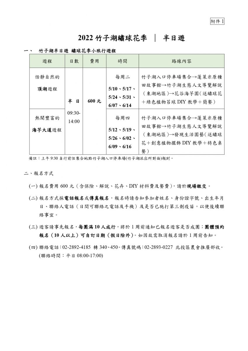
平日戶外踏青「微出遊」正夯,想要來趟竹子湖五感深度體驗初夏之旅、浸泡在浪漫繡球花海中釋放壓力,請民眾一定不要錯過由臺北市政府產業發展局及北投區農會精心規劃的竹子湖繡球花季「小旅行」。串連竹子湖熱門旅遊景點、農園風味餐、繡球盆栽及花藝擺飾DIY等豐富內容,帶大家深入感受竹子湖初夏熱情,於每周二及每周四上午9:30在竹子湖入口停車場集合出發,報名費用每人600元,可電洽北投區農會報名,十人即可成團,快來趟竹子湖放鬆之旅吧!
竹子湖一日遊、二日遊及三日遊 順遊北投及周圍景點
為響應台北市陽明山竹子湖繡球花季,目前已有多家旅遊業者分別推出從台北、中壢、新竹、高雄及台南等地出發的一日遊、二日遊及三日遊之行程,還有包車舒適旅遊可彈性預約,帶民眾到竹子湖賞繡球花,順遊北投及周圍景點,如陽明山冷水坑、小油坑、擎天岡、美軍宿舍群、藍寶石湧泉秘境、北投百年車站、北投溫泉博物館等豐富旅程,飽覽北投各式風情。
產業發展局提醒民眾,請多利用花季專車造訪,觀賞美景也不忘做好防疫措施。關於竹子湖繡球花季的每日花況及交通資訊,皆可於竹子湖花季活動官網瀏覽,更多關於「2022竹子湖繡球花季」的最新資訊,請鎖定北市產業局官網及粉絲專頁「臺北市產業局-臺北饗樂趣」。
附件1. 2022竹子湖繡球花季 │ 半日遊資訊
附件2. 2022竹子湖繡球花季│ 一日、二日、三日遊程資訊
聯絡人:
臺北市政府產業發展局
王珠容 1999(外縣市02-27208889)轉6578/0905-773683
游涴淨 1999(外縣市02-27208889)轉6592/0911-598363
















